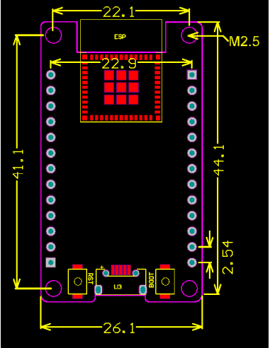
ESP32-C3 RISC V Goouu Internal antena •4MB flash 384KB ROM 400KBSRAM
Caixa RISC V
MCU
• Built-in ESP32-C3FH4 or ESP32-C3FN4 chip, RISC-V32-bit single-core microprocessor, main frequency up to 160MHz
•4MB embedded flash
• 384KB ROM
•400KBSRAM (16KB dedicated to cache)
wi-fi
• Supports IEEE802.11b/ G/N protocol
• operating channel center frequency range: 2412~2484MHz
• supports 20MHz and 40MHz bandwidth in the 2.4GHz band
• Supports 1T1R mode with data rates up to 150Mbps
• Wireless Multimedia (WMM)
• Frame aggregation (TX/RXA-MPDU,TX/RXA-MSDU)
• ImmediateBlockACK
Fragmentation and restructuring (Fragmentationanddefragmentation)
• transmission opportunity (Transmissionopportunity TXOP)
•Beacon automatic monitoring (hardware TSF)
•4 x virtual Wi-Fi interfaces
• Supporting infrastructure networks in Station mode, SoftAP mode, Station+SoftAP mode, and hybrid mode note that SoftAP channels change simultaneously when esp32-C3 series is scanned in Station mode
• Antenna diversity
• 802.11 McFTM
Bluetooth ®
• Low power Bluetooth: Bluetooth5, Bluetoothmesh
• supports 125Kbps, 500Kbps, 1Mbps, and 2Mbps
• AdvertisingExtensions
Many radio (MultipleAdvertisementSets)
Channel selection (ChannelSelectionAlgorithm# 2)

